新疆维吾尔自治区地方金融管理局
政府信息公开
政府信息公开指南
政府信息公开制度
法定主动公开内容
财政预决算
依申请公开目录
政策解读
行政许可
网站工作年报
政策文件、行政规范性文件
政府信息公开年报
索引号:dfjr00000/2026-00004
发文字号:
公文种类:
发文机关:
成文日期:
主题分类:
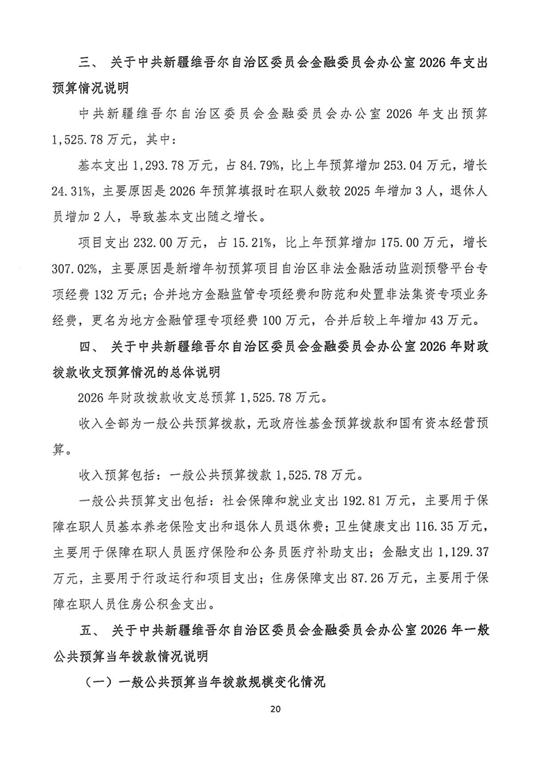
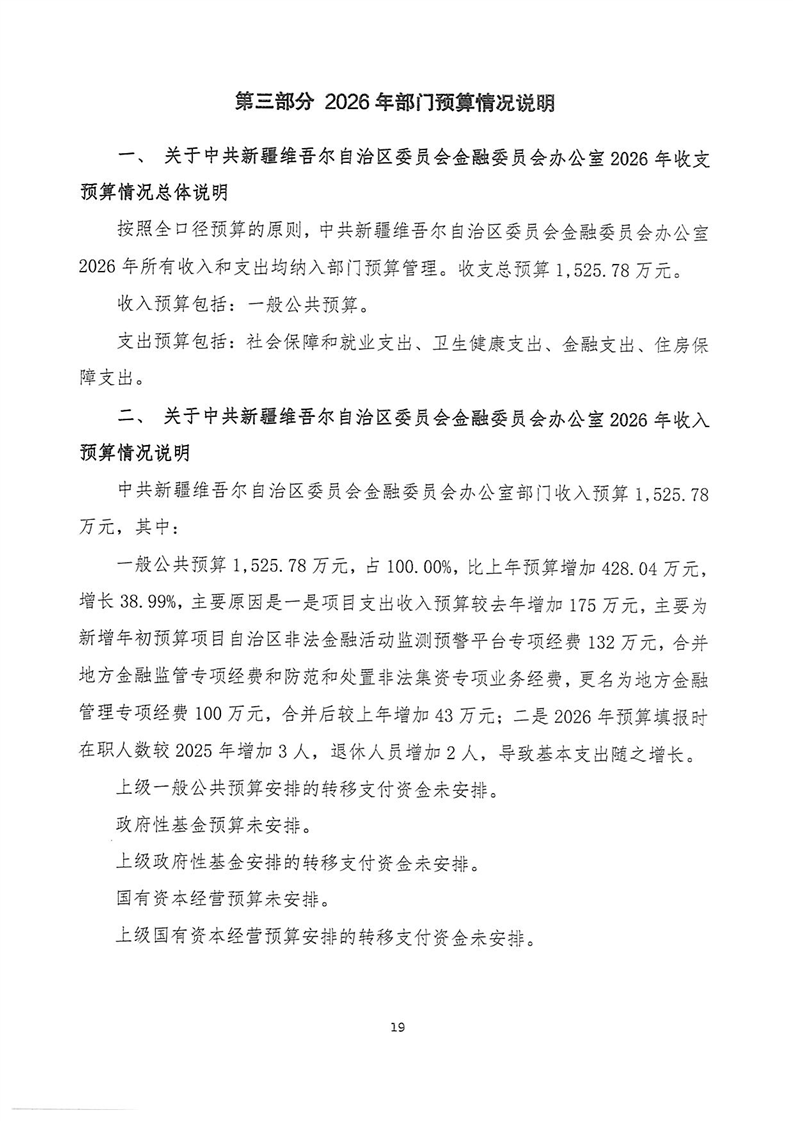
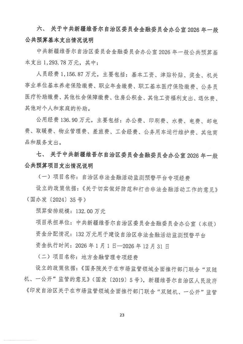
中共新疆维吾尔自治区委员会金融委员会办公室2026年部门预算公开
发布时间:2026-02-05 浏览次数:
【字体:
大
中
小
】
相关稿件
< img src="//www.xinjiang.gov.cn/phpstat/count/10000001/10000001.php" alt="PHPStat Analytics"/>
法定公开内容