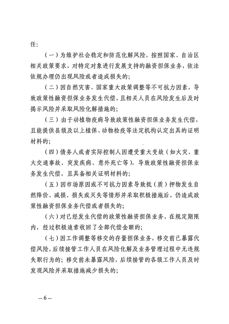
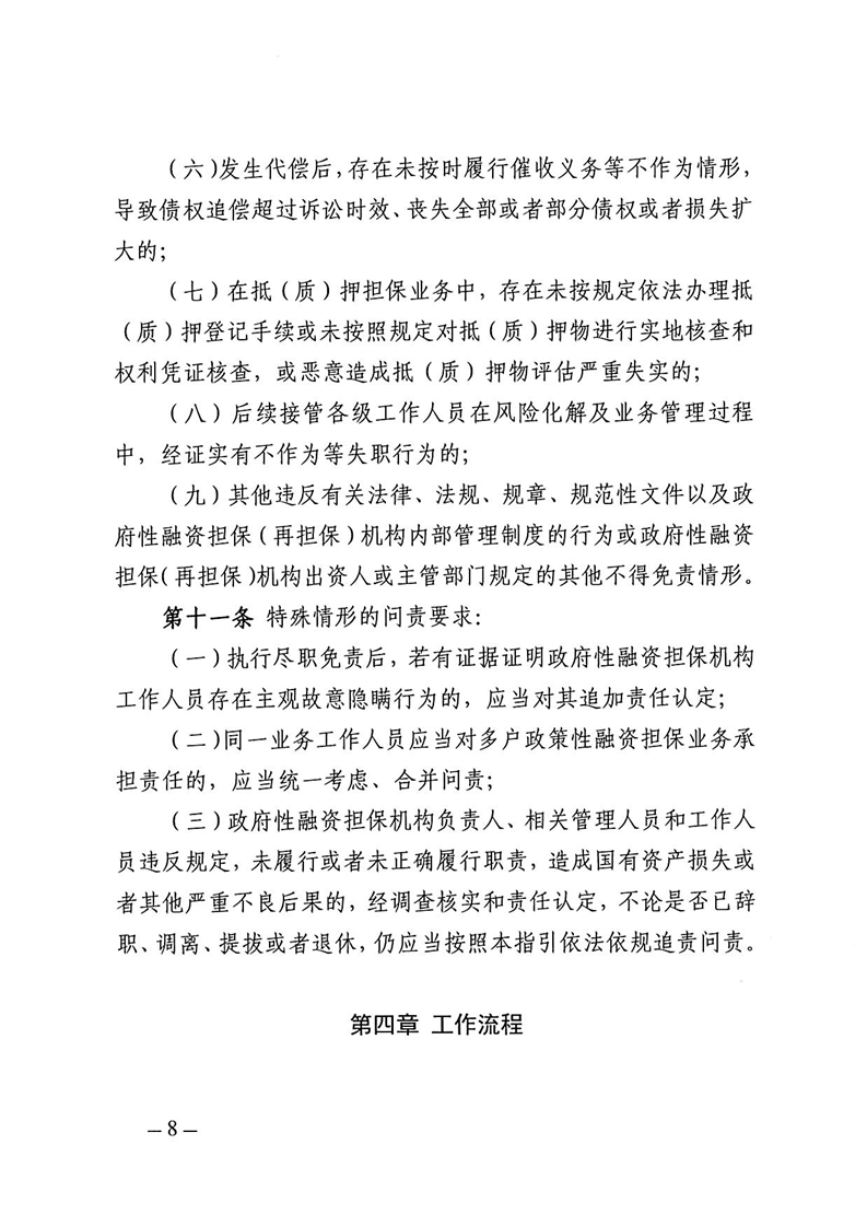
新疆维吾尔自治区地方金融管理局
政府信息公开
政府信息公开指南
政府信息公开制度
法定主动公开内容
财政预决算
建议提案办理
依申请公开目录
政策解读
行政许可
网站工作年报
政策文件、行政规范性文件
政府信息公开年报
索引号:dfjr00000/2025-00007
发文字号:
公文种类:
发文机关:
成文日期:
主题分类:
关于印发新疆维吾尔自治区政府性融资担保机构政策性融资担保业务尽职免责工作指引的通知
发布时间:2025-10-20 浏览次数:
【字体:
大
中
小
】
相关链接
< img src="//www.xinjiang.gov.cn/phpstat/count/10000001/10000001.php" alt="PHPStat Analytics"/>
金融政策